

患者移植前,由放、化疗引起的各种不良反应,可能影响患者营养的摄入与吸收,从而影响患者的康复。患者移植后,患者面临免疫系统和造血系统功能的重建,更需要合理的营养支持和科学的护理。科学合理的营养摄入为提高患者的治疗效果,改善生活质量奠定了基础。
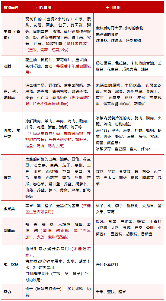
饮食原则
1、饮食以高蛋白、高维生素、高热量、低脂肪、低糖食物为主;
2、饮食应清淡可口、营养丰富、易消化,食欲下降的患者宜少食多餐;
3、饮食以蒸、煮、炖的食物为主,不可吃辛辣刺激、熏制、腌制、油炸类食物;
4、在进食任何一样以前未吃过的食物时,开始都少量,逐渐加量,如未出现腹泻、腹痛等反应,方可正常食用;
5、不可暴饮暴食,八分饱,成人每顿食量不超过600g,儿童每顿不超过400g(饮水量除外);
6、不可食用干果类(瓜子、杏仁、开心果等)坚硬食物;
7、不可食用豆类,此类食物易产气,容易引起腹胀;
8、不可食用过冷、过热食物,不能喝凉水;
9、不可食用隔夜食物,食物超过2小时不可食用;
10、不可食用生的、未熟透的、不新鲜的、有腐烂的食物;
11、不可食用超市或快餐店的熟食、半成品,移植后1年以内不可外出就餐;
12、移植后1年半内,不可吃燕窝、虫草等补品;
13、不可食用二次解冻的肉类,新鲜鸡肉、牛肉、猪肉买回来后,清洗干净,切成每次食用量,装入保鲜袋,放进冰箱内冷冻保存最多一周;虾类、鱼类现买现杀;
14、水果尽量食用当季水果。
